taptap体育官网入口-原188jbb
taptap体育官网入口
首页
关于我们
taptap体育简介
公司荣誉
公司大事
经理致辞
公司领导
机构设置
教研机构
科研机构
行政教辅机构
学位委员会
学术委员会
教学委员会
团队队伍
在职教师
按系别
按姓名
博导风采
教授团队
副教授团队
讲师团队
校外导师
行政管理团队
员工管理团队
教学项目
本科项目
学术硕士项目
税务专硕项目
资产评估专硕项目
博士项目
精品课程
课程思政
学术科研
学术活动
学术观点
成果展示
科研信息
管理制度
党建工作
党建动态
支部活动
支部风采
网上党校
工会活动
党纪学习教育
员工活动
员工事务
员工风采
学风建设
光荣榜
助学工作
《学风简报》
团学工作
团委快讯
网上团校
员工会
研究生会
社团
《财税风》
文件通知
招生信息
本科招生
夏令营
研究生招生
硕士研究生
博士研究生
员工园地
员工活动
员工风采
员工捐赠
捐赠方式
捐赠鸣谢
本科公司产品审核评估
证书查询
新闻
taptap体育公告
公司新闻
要闻回顾
推荐阅读
社团活动
幸福体验馆
分工会活动
办公文档
taptap体育公告
当前位置:
首页
>
taptap体育公告
> 正文
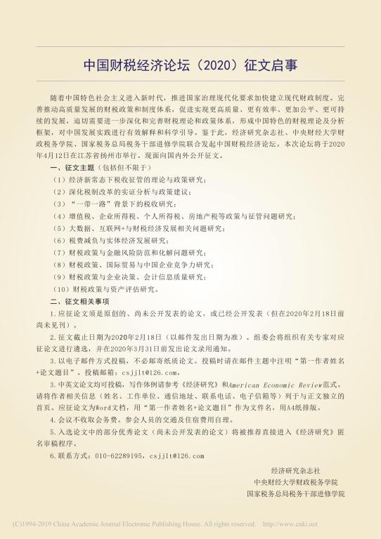
中国财税经济论坛(2020)征文启事
发布时间:2019-12-17
浏览次数:次
上一篇:
2020年硕士研究生招生考试复试资格审查通知
下一篇:
《公共采购、绩效与公共财政管理》短期课程